1. 报考2022年北航MBA项目的条件是什么?
答:2020年9月1日前获得硕士或博士学位证书,且于入学时满两年工作经历;2019年9月1日前获得本科毕业证书,且于入学时满三年工作经历;2017年9月1日前获得专科毕业证书,且于入学时满五年工作经历。
关于学历认证,两点重要提示:
(1)考生可自行登录“中国高等教育学生信息网(网址http://www.chsi.com.cn/)”下载学历电子注册备案表或学历认证报告。
(2)在境外获得的学历证书须通过教育部留学服务中心的认证。
2. 报考条件中要求的工作经历年限是如何计算的?
答:报考条件中对不同学历者所要求的工作经历的年限,是指从获得毕业证书的时间到被录取入学时间(通常为每年的9月份)的全职工作时间。
3. 专升本学历,专科毕业满5年,本科毕业未满3年,可用本科学历报名吗?
答:不可以,可以用专科学历报名。必须满足取得本科学历达3年及3年以上工作经验方可以本科学历报名。
4. 有本科毕业证但没有学位证书,可否报考?
答:只要有教育部颁发的本科毕业证书,并且毕业后有3年以上工作经验即可报考。
5. 北航对专科生及成人教育专升本学历的考生,有没有特殊要求?
答:目前没有特殊要求,近几年北航MBA初试学历为专科新生在全年级占比2%左右,鉴于北航考生整体素质逐年提升,如果学历基础较差,需要在管理背景及其他方面相对更有优势、更具竞争力。
6. 持本科肄业证书或本科结业证书可以报考MBA吗?
答:1)肄业证书不可以报考。2)已经获得国家承认学历的本科结业生(在中国高等教育学生信息网查询结果为本科结业)暂不确定,以当年公布的招生简章为准。
7.获得双学士学位可否按照硕士学位报考MBA?
答:不可以,仍然需以本科学历报考。
8. 己获得国外学位的考生,可以报考吗?
答:可以报考,需提供教育部留学服务中心的认证且需满足相应的报考条件(本科毕业后满3年工作经历,硕士毕业后满2年工作经历)。
9. 已获得国内单证硕士学位,可以按硕士毕业报考吗?
答:不可以,需要按照最高学历进行报考。
10. 北航接受英语以外的其他语种考生吗?
答:不接受,北航MBA仅接受英语语种的考生。
11. 北航MBA对考生的本科专业和工作行业有没有什么特殊要求?
答:北航MBA希望生源结构多元化,以便来自于不同行业的精英学子交流分享,促进未来的职业发展。因此,北航MBA对考生的专业和行业都没有特殊要求。
12. 北航MBA如何看待有自主创业背景的考生?
答:创新精神及创业能力是北航MBA关注的重要内容之一,北航MBA欢迎此类同学积极报考。
13. 年龄较大的考生报考北航MBA会有劣势吗?
答:北航对年龄没有特殊偏好,相对年龄而言,北航MBA更重视考生己取得的业绩是否在同龄人中处于领先地位。
14. 选择北京航空航天大学作为报考点(考试地点)需满足什么条件?
答:报考北航参加管理类联考的考生必须符合北航报考点当年学历硕士研究生网报公告的要求。2021级要求如下,两个条件满足其一即可:(1)户口在北京的往届生;(2)工作单位和人事档案都在北京的往届生;备注:未满足上述条件的考生,必须按照自身情况选择其它报考点。(一般为户口所在地招生考试管理中心。详细信息请关注研招网各省市招办、报考点的网报公告。)以上信息供参考,最终以2022级招生简章规定为准。
二、项目信息
1. 北航MBA每年招生人数是多少?
答:350人(暂定,以招生简章为准)
2. 北航MBA培养方向和班型?
答:北航MBA招生计划为非全日制,分为7个培养方向、四种上课班型。

3. 北航MBA项目的学费分几年缴纳?
答:学费在每学年开学时缴纳,分两次缴清;也可以一次性缴清。
4. 如果被北航MBA项目录取,可否申请学费贷款?
答:可以,很多银行开设有学费分期业务,可以为MBA学生提供学费分期或贷款,学生可根据自己的情况选择合适的银行。
5. 北航MBA是否给优秀学生提供奖学金?
答:可以,往年为了鼓励优秀人才攻读工商管理硕士(MBA),培养更多品学兼优的商界精英,北京航空航天大学经济管理学院特设立多种MBA新生奖学金。
三、报考流程
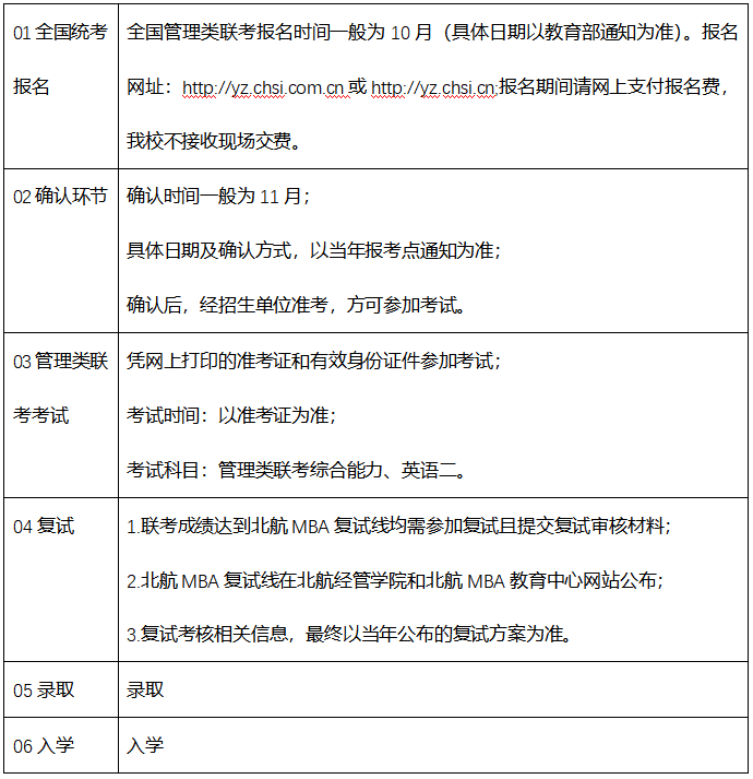
1. 报考北航MBA项目的具体流程是什么?

2. 全国联考报名的网址是什么?
答:中国研究生招生信息网http://yz.chsi.com.cn或http://yz.chsi.cn,报名信息提交成功后,请牢记网上报名编号,以便确认环节和下载《准考证》时使用。考生需以教育部当年公布的网址等信息为准。
3. 报考信息中学校、考试方式与报考专业代码如何选择?
答:报考学校:10006(北京航空航天大学)
考试方式:21(全国统一考试(含联合考试))
报名院系所名称:008(经济管理学院)
报考专业:125100((专业学位)工商管理)
研究方向:不区分研究方向
考试科目:管理类联考综合能力、英语二
(注:具体填写内容以教育部报名网站说明为准。)
4. 报考类别定向是什么意思?
答:定向就业考生是指考生入学前已经确定就业单位,毕业时不予进行就业派遣,入学前需签订定向培养协议;定向考生人事档案以及户口均不转入北航。
5. 确认环节具体流程是什么?
答:往年确认时间一般为11月,具体日期及确认方式,以当年报考点通知为准,确认后,经招生单位准考,方可参加考试;未参加确认,将无法打印出准考证。
6. 入读北航MBA必须以第一志愿报考北航吗?接受外校调剂吗?
答:MBA联考报名时,每名考生只能报考一所院校,有意向报考北航MBA的考生必须在填报志愿选择北航MBA;北航MBA不接受非第一志愿调剂考生。
四、招生复试
1. 什么样的考生需要参加复试?
答:第一志愿报考北航MBA联考成绩达到北航MBA复试线的考生均须参加复试考核。
2. 复试包含哪些内容?
答:复试科目最终以当年公布的复试方案为准。
3. 北航MBA历年复试分数线是多少?
答:近3年分数线如下

4. 毕业证、学位授予方式是怎样的?
答:MBA学生在修满规定学分并通过毕业论文答辩后,将被授予北京航空航天大学工商管理专业毕业证书“、”北京航空航天大学工商管理专业硕士学位。
温馨提示:
本文件内容为报考时参考使用,最终政策以当年招生简章及复试方案信息为准。

(本文转载自北航MBA ,如有侵权请电话联系微信http_qo)
当前文章:2022届北航MBA常见问题
本文链接:http://www.mbakswang.com/xwzx/kyxw/808.html